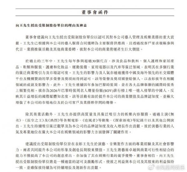
根据乐华娱乐3月25日公开的董事会函件,公司建议有条件向@UNIQ-王一博 提供股份奖励:旨在认可及奖励其对集团业务做出的卓越贡献,寻求维持与王一博的长期合作。函件建议向王一博授出1250万个受限制股份单位,认购价每股0.01港元,占已发行股份约1.51%,相关激励需待股东特别大会审议通过后方可生效。

公开资料显示,乐华娱乐是目前国内头部的艺人管理公司,旗下有王一博等多名签约艺人。2023年1月19日,乐华娱乐在港交所挂牌上市。网传消息,乐华娱乐与@UNIQ-王一博 的合约将于2026年10月到期。而据此前乐华娱乐公告显示,王一博连续多年撑起乐华娱乐的核心营收。2022年前三季度,王一博贡献的收入占同期总收入的59%。而在2024年,乐华娱乐总营收7.65亿,王一博贡献了4.59亿元,占比超过60%。


关于其股权激励以及合约是否到期的消息,部分网友表示续约是双赢的局面;但也有王一博粉丝表示反对和乐华娱乐续约,表示公司给出的股份奖励无法匹配王一博为公司做出的贡献。
相关知识
官方粉丝团辟谣王一博离开乐华娱乐:不实信息
乐华娱乐一天暴跌78%:将进解禁期 王一博也无法挽回颓势
如果王一博不续签乐华娱乐,杜华会力捧章昊
乐华娱乐港交所上市庆祝仪式 杜华王一博等现身
“王一博聊天记录”上热搜,乐华娱乐辟谣
无视流言,王一博终将凭实力攀向属于自己的顶峰!造谣 乐华娱乐
被王一博“奶大”的乐华要上市了,但偶像经济黄昏已至
王一博终止与耐克品牌一切合作 转发支持新疆棉花
乐华娱乐回应王一博被私生爆料 相关信息不实 公司已报警 将依法追责侵权方
王一博与乐华续约,公司运营依赖其收入
网址: 乐华娱乐为挽留王一博提供股权激励 希望维持和王一博的长期合作 http://m.shhpp.com/newsview375471.html